KY开元集团官网
信息公开
书记信箱
校长信箱
监督举报
>
信息门户(校内)
X
欢迎光临
KY开元集团官网
!
高级搜索
网站首页
学校概况
学校简介
现任领导
历史沿革
学校章程
学校标识
校歌
校园风光
机构设置
党政管理机构
教辅机构和直属业务部门
教学科研机构
附属机构
师园学院
招生就业
本专科招生
就业指导网站
研究生招生
留学生招生
继续教育招生
研究生就业
人才培养
本科生培养
研究生培养
继续教育
国际教育
科学研究
重点实验室
English
1
2
3
学校概况
学校简介
现任领导
历史沿革
学校章程
学校标识
校歌
校园风光
相关链接
教务系统
网上交费平台
图书馆
校友会
财务管理系统
招生信息网
就业创业网
办公OA
VPN系统
CARSI服务
网上办事大厅
本科毕业论文管理系统
教师网盘
教师邮箱
学生邮箱
1
2
您现在的位置:
首页
>
学校概况
>
学校章程
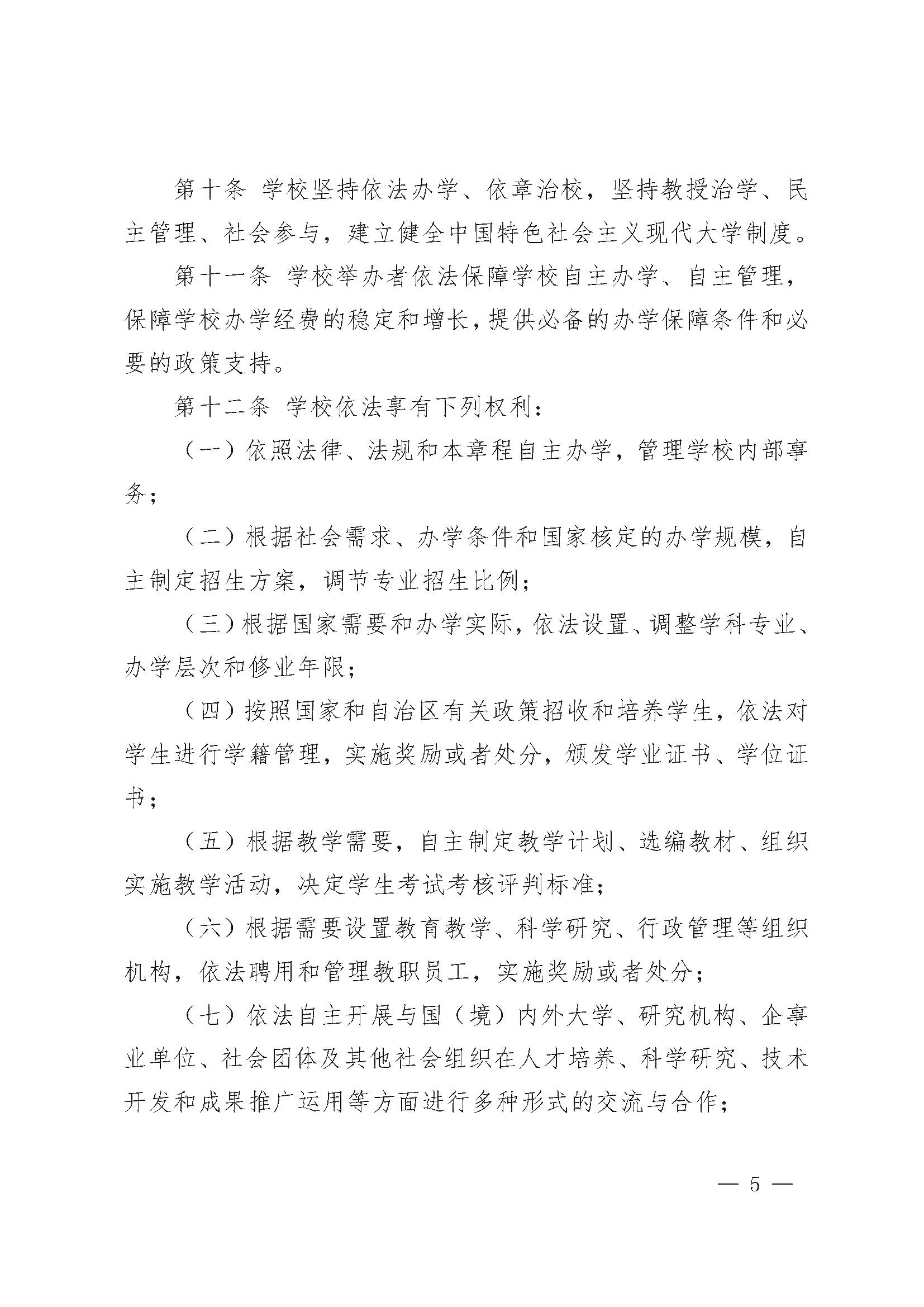
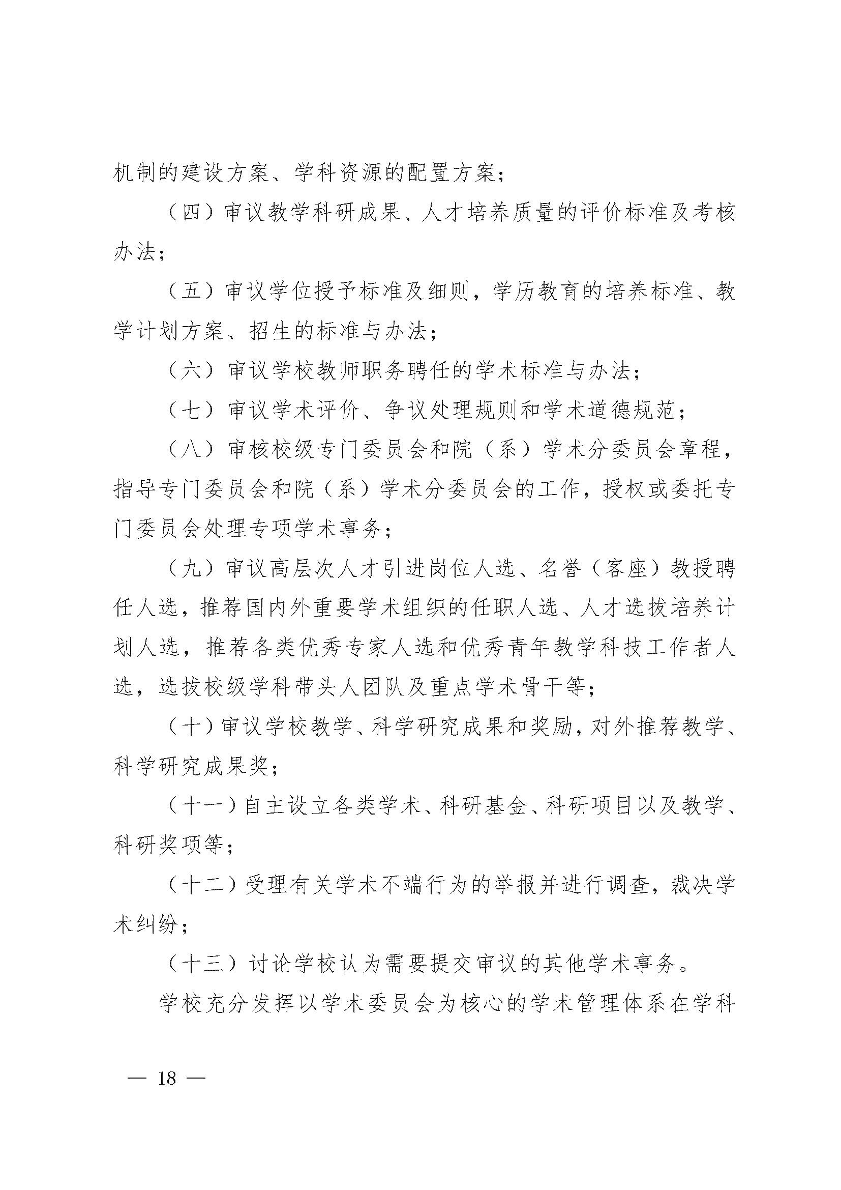
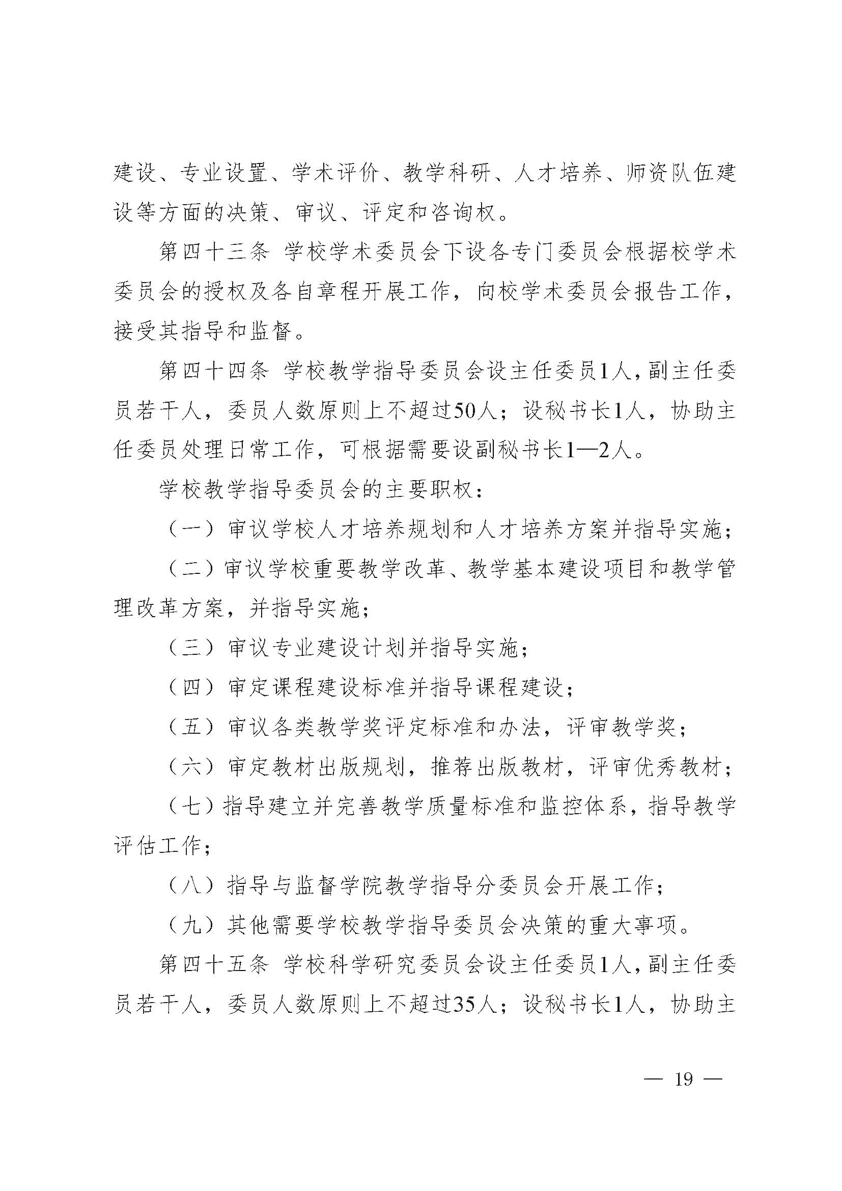
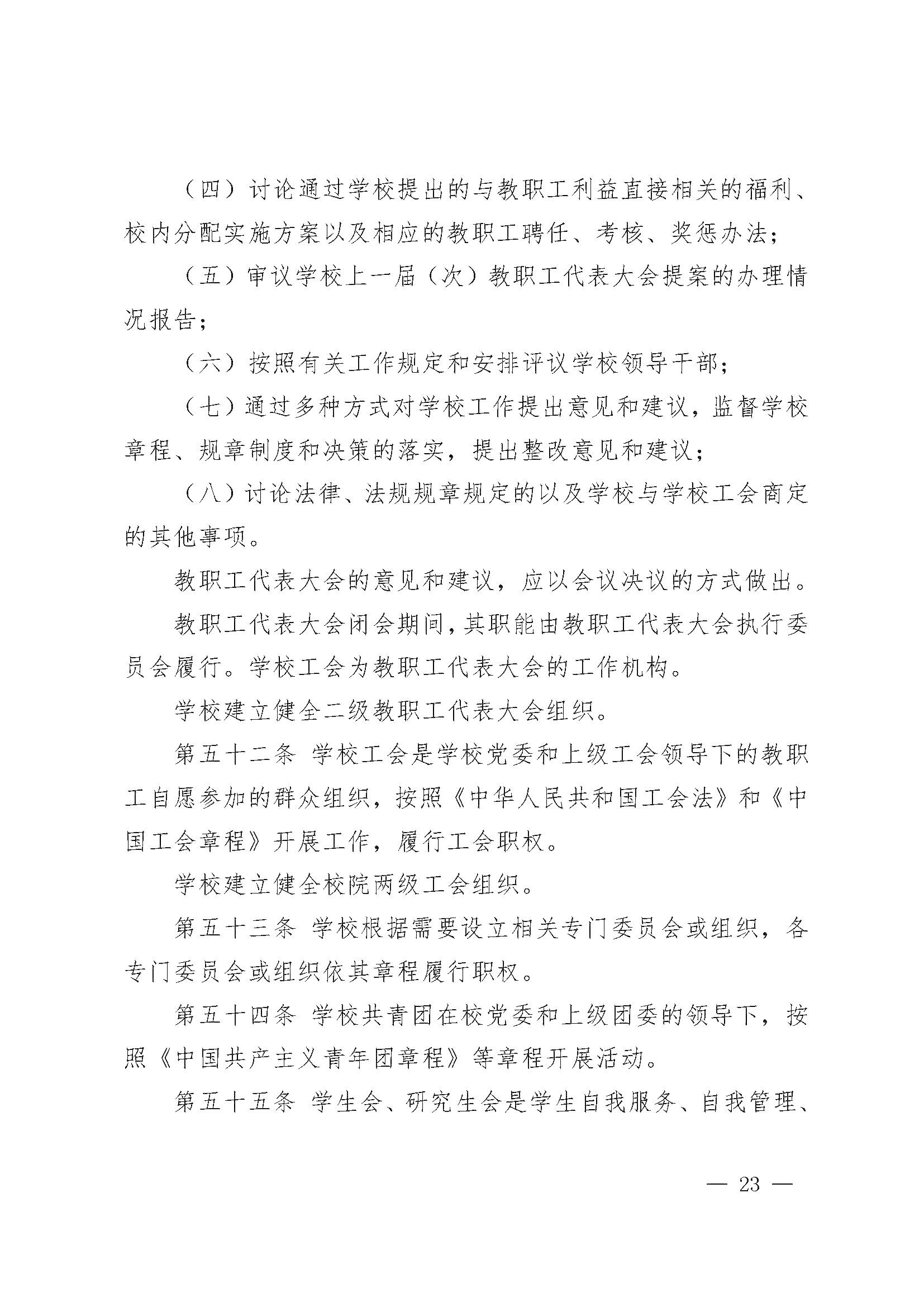
学校章程